近日,肉番 苹果科技创新团队在Journal of Integrative Agriculture(中科院一区Top)在线发表了题为“Genome-wide investigation of defensin genes in apple (Malus domestica Borkh.) and in vivo analyses reveal that MdDEF25 confers resistance to Fusarium solani”的研究论文。该文研究发现苹果苗接种F. solani后,与对照相比,根表面细胞损伤严重,总根长、根尖、根交叉和总根表面积均存在显著差异。通过比较苹果苗接种和未接种的转录组数据,发现差异表达基因主要富集在对共生真菌的反应过程中。在苹果全基因组范围内,共鉴定出25个防御素基因,它们均具有8个半胱氨酸残基的保守基序。

图1 植物防御素的系统进化分析
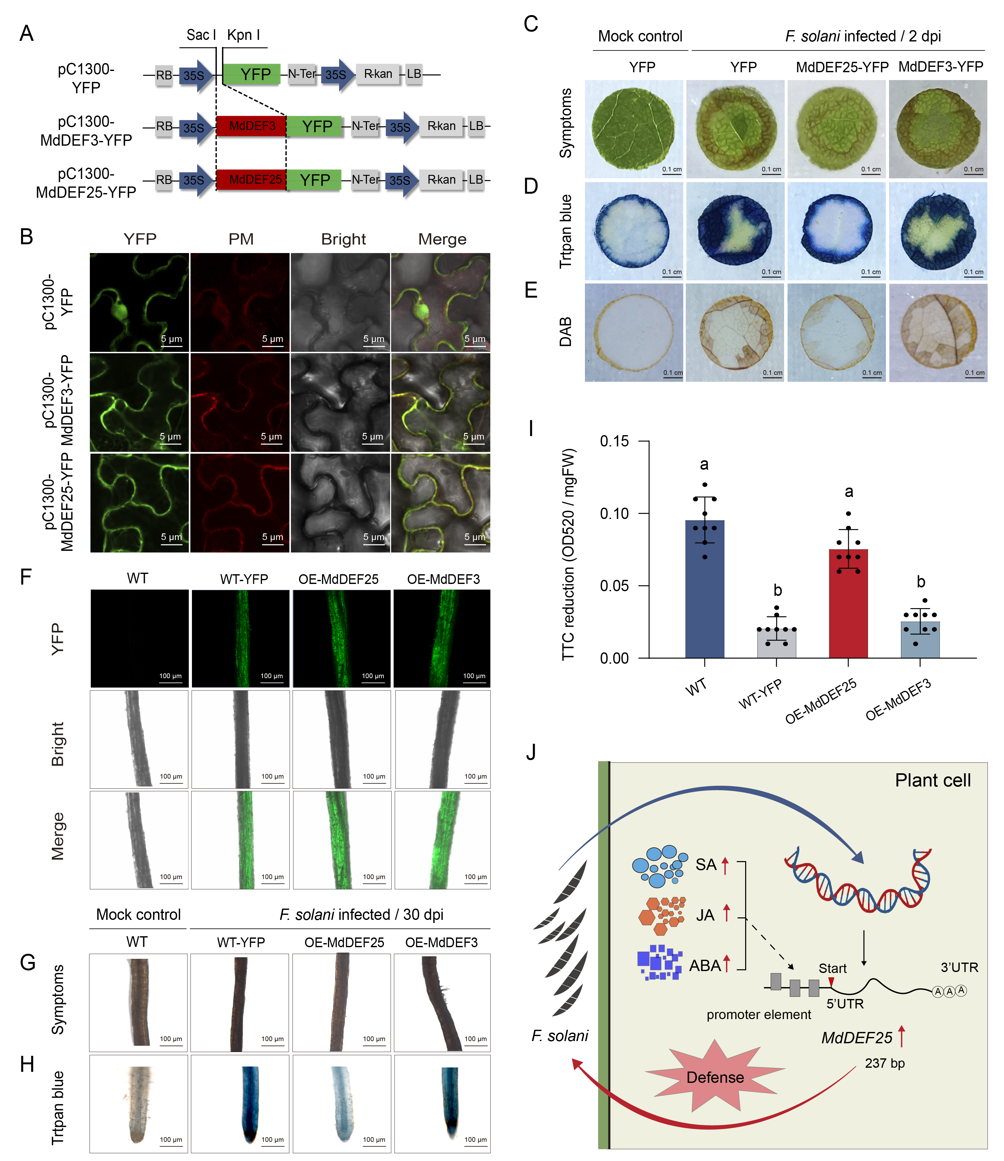
qRT-PCR结果显示,苹果遭受F. solani侵染后MdDEF3和MdDEF25诱导表达。亚细胞定位显示MdDEF3-YFP和MdDEF25-YFP融合蛋白在细胞膜上表达。通过苹果根毛遗传转化技术,发现过表达MdDEF25-YFP融合蛋白提高了苹果对F. solani的抗性,为苹果再植病的预防和生物防治提供了新的策略。

图2 过表达MdDEF25-YFP融合蛋白提高了苹果对F. solani的抗性
肉番 2020级博士研究生杨孟莉和校拔尖人才焦健教授为该文共同第一作者,郑先波教授和冯建灿教授为共同通讯作者。该研究得到河南省重点研发与推广项目(212102110113)、河南省大宗水果产业技术体系苹果综合试验站(HARS-22-09-Z2)项目的共同资助。近年来,肉番 苹果科技创新团队重点围绕苹果等北方主要果树新品种选育和轻简化栽培开展研究,先后在Plant Biotechnology Journal、Journal of Hazardous Materials、Postharvest Biology and Technology等国内外期刊发表论文50余篇。同时,该团队注重理论和实践的结合,培育出多个水果新品种,应用于实际生产,取得了显著的社会经济效益。(撰文/杨孟莉 审核/胡建斌、毛会坡 发布/徐宛玉)
文章链接: