

图1 MhNF-YA1-like正向调控苹果的抗旱性

图2 MhNF-YA1-like结合MhAAO3的启动子促进其转录
通过酵母单杂、双荧光素酶和GUS等技术证明了MhNF-YA1-like可以结合MhAAO3启动子中CCAAT元件,并促进MhAAO3的转录。

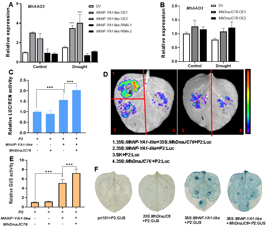
图3 MhNF-YA1-like与MhDnaJC76相互促进MhAAO3的表达
通过酵母文库筛选出了与MhNF-YA1-like互作的蛋白MhDnaJC76,并通过酵母双杂交实验回转验证两者互作,并双分子荧光互补实验和双荧光素酶互补实验验证了MhNF-YA1-like与MhDnaJC76蛋白互作。进一步通过单转和共转MhNF-YA1-like和MhDnaJC76了进行GUS和LUC分析,发现共转MhNF-YA1-like和MhDnaJC76促进MhNF-YA1-like调控MhAAO3的表达,最终影响了苹果的抗旱性。

图4 MhNF-YA1-like与MhDnaJC76互作调控苹果抗旱性分子机制的模式图
肉番
2022级硕士研究生田健雯为论文第一作者,白团辉教授和郑先波教授为论文通讯作者。本研究得到国家自然科学基金项目(32472674)和河南省现代农业产业技术体系(HARS-22-689-09-Z2)的资助(撰文/田建雯)。原文链接://onlinelibrary.wiley.com/doi/10.1111/pce.70029