肉番

本站主页 |

就业信息

当前位置: 主页 -> 招生就业 -> 就业信息 -> 正文

@高校毕业生,近期这23场招聘会大量招人!

发布日期:2023-11-01

       当前,全省高校正抢抓秋季招聘黄金期,突出精准就业信息服务,持续开拓更多就业岗位,全力促进2024届高校毕业生顺利就业、尽早就业。自9月13日全省首场面向2024届高校毕业生的双选会举办以来,全省教育系统已举办多种形式校园招聘活动300余场,其中省级线下大型双选活动11场,线下大型校园双选会29场,中小型线上线下双选会、宣讲会、直播带岗等招聘活动260余场,1.07万家用人单位共提供46.23万个岗位,线上线下共有14.91万名毕业生参加。
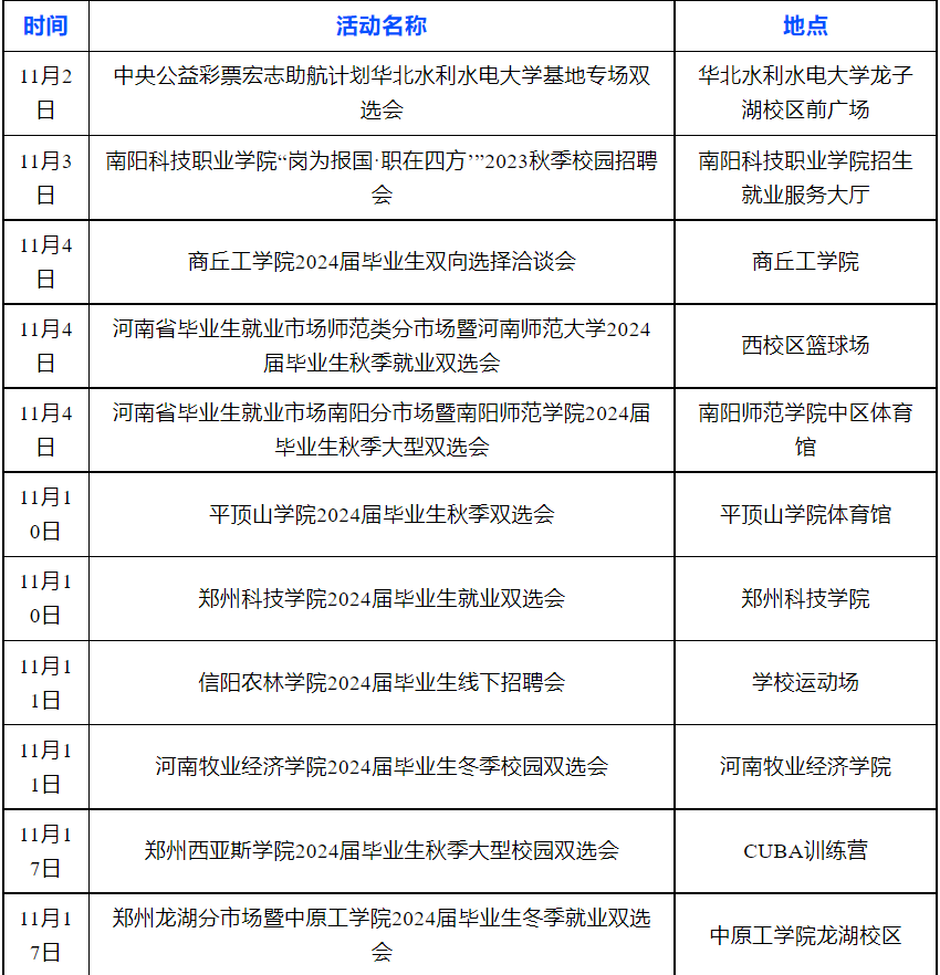
       近期,全省还将举办多场线下大中型招聘活动,详情如下表:

       为帮助用人单位精准招揽人才,省教育厅已发布2024届河南省普通高校毕业生生源信息,汇总全省高校应届毕业生地域、专业、学院等分布情况,用人单位可通过河南省毕业生就业信息网(//hnbysyun.jyt.henan.gov.cn/syzt/11905396.jhtml)查阅。
       此外,教育部门特别提醒广大毕业生在求职过程中提高防范意识,警惕“黑中介”“假兼职”“乱收费”“扣证件”“培训贷”以及非法传销、高薪出国出境等典型求职陷阱。凡是在求职中遇到此类情况,要沉着冷静应对,并求助当地劳动监察部门或公安机关,更好维护自己权益,走好走稳求职择业之路。
 
原文引自:河南省教育厅//mp.weixin.qq.com/s/2QtCDzmedOH7gqxWWVzuQg