肉番

本站主页 |

科学研究

当前位置: 主页 -> 科学研究 -> 正文

PBT|肉番 苹果创新研究团队揭秘调控苹果果实软化和果实大小的新机制

发布日期:2024-07-31

       2024年7月31日,肉番 苹果创新研究团队在Postharvest Biology and Technology期刊上发表了题为“MdAP2-like, a new regulator in apple, simultaneously modulates fruit softening and size”的研究论文,揭示了调控苹果果实软化和果实大小的分子机制。
 
       苹果是典型的呼吸跃变型果实,大多数早/中熟苹果品种,如‘嘎啦’和‘红星’等,在采后贮藏过程中易发生质地软化的现象,严重影响果实口感及耐贮性,降低商品价值。因此,挖掘苹果果实采后软化调控的关键基因资源,对提升果实品质、延长货架期具有重要意义。
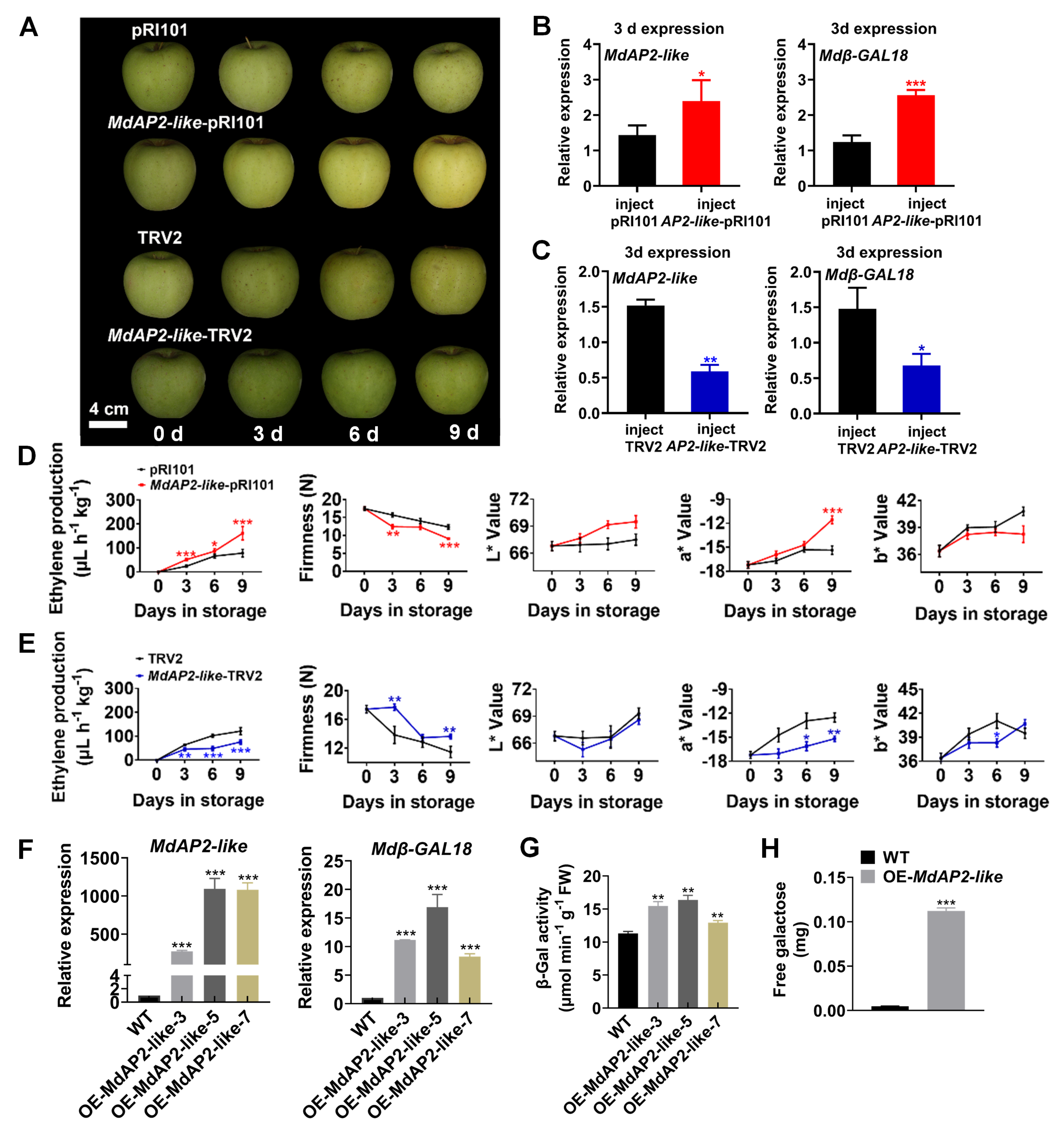
该研究团队基于转录组测序筛选到一个苹果果实软化调控的候选转录因子MdAP2-like。通过苹果果实瞬时表达技术研究发现,过表达或沉默MdAP2-like基因能够促进或延缓果实硬度的下降和果实软化的发生;通过苹果愈伤转基因研究发现,过表达MdAP2-like能够显著提高果胶降解相关β-半乳糖苷酶(β-Gal)的活性和游离半乳糖的含量,且过表达MdAP2-like能够显著诱导Mdβ-GAL18基因的表达(图1)。 
图1. MdAP2-like在‘金冠’中的瞬时表达和‘王林’苹果愈伤转基因
       进一步,作者通过番茄转基因发现,过表达MdAP2-like促进了番茄果实的成熟软化,并使果实果个变小(图2)。MdAP2-like这一具有调控果实软化和果实大小双功能的转录因子的发现,为选育耐贮运的大果型苹果新品种提供了宝贵的基因资源,研究结果有利于果园提质增效,减少苹果采后损耗,助推苹果产业高质量发展。 
图2. 过表达MdAP2-like促进了番茄果实的成熟软化和减小了果实大小
       肉番 青年教师王苗苗副教授和已毕业硕士生詹雯多为该研究的共同第一作者,肉番 院长郑先波教授为通讯作者。已毕业硕士生陈明、郭彦飞、王豪和吴尧等参与了相关研究工作。肉番 苹果创新研究团队白团辉教授、史江莉教授和宋尚伟教授等老师参与了本项研究。该研究得到了国家自然科学基金(32102448),河南省高等学校重点科研项目(24A210014),河南省大宗水果产业技术体系(HARS-22-09-Z2)以及肉番 青年英才项目(30500423)的资助。
       文章链接://authors.elsevier.com/c/1jWSC3IS6-jR9b