近日,肉番
苹果逆境生物学与简约栽培技术团队在Environmental and Experimental Botany发表了题为“The RING-H2 type E3 ubiquitin ligase gene
MdATL16 positively regulates salt tolerance in transgenic tomato and apple”的研究论文, 揭示了E3泛素连接酶基因
MdATL16正向调控苹果的耐盐性,研究结果为苹果耐盐遗传改良奠定了理论基础和提供了潜在基因资源。
苹果是我国主要果树树种之一,其栽培面积和产量均居世界之首。一些苹果产区的土壤盐渍化显著抑制了苹果植株生长,降低产量和品质,是影响苹果高效生产的主要环境因子之一。挖掘苹果盐胁迫响应关键基因并解析其调控机理,能够为苹果的抗逆分子育种提供理论依据和基因资源,对苹果产业可持续发展具有重要意义。

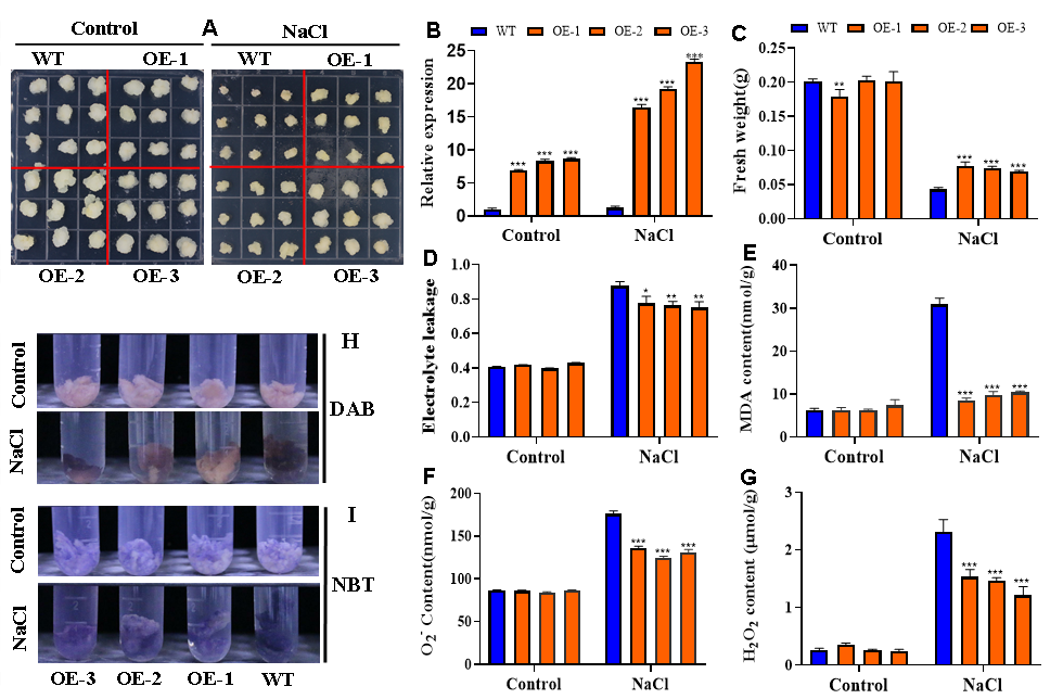
图1 过表达MdATL16转化番茄提高了耐盐性
本研究从苹果中克隆并鉴定了
MdATL16基因, NaCl诱导
MdATL16基因的表达。不同组织表达分析发现,
MdATL16在根中表达量最高,其次是茎、果实、叶和花。亚细胞定位表明MdATL16蛋白位于植细胞膜和细胞核中,通过体内自泛素化实验证实了MdATL16具有E3连接酶活性。过表达异源转化番茄对其功能进行了研究,与过表达株系相比,野生型番茄幼苗在盐胁迫下受到的伤害更严重,表现为叶片萎蔫。盐处理后过表达植株的离子渗透率和MDA含量显著低于野生型,说明野生型植株的细胞受到的损伤更大,这些结果表明
MdATLL16正向调控耐盐性。
通过苹果愈伤转基因研究发现,过表达
MdATL16显著诱导耐盐相关基因
MdSOS1,M
dSOS3,
MdCBL,
MdHKT和抗氧化相关基因
MdSOD,
MdPOD,
MdAPX1,
MdAPX2,
MdGR的表达,显著降低了H
2O
2和O
2•- 含量,增强了苹果耐盐性。
图2 过表达MdATL16增强苹果愈伤的耐盐性
肉番
硕士研究生元鹏豪为论文第一作者,郑先波教授和白团辉教授为论文的通讯作者。本研究得到了国家重点研发计划(2019YFD1000100,2018YFD1000300)、国家自然科学基金会(31872058)和河南省现代农业产业技术体系专项(Z2014-11-03)的资助。(撰文/元鹏豪
审核/胡建斌、毛会坡 发布/徐宛玉)
文章链接:The RING-H2 type E3 ubiquitin ligase gene MdATL16 positively regulates salt tolerance in transgenic tomato and apple - ScienceDirect